KÖZADATKERESŐ ELÉRHETŐ ITT

KÖZÉRDEKŰ ADATOK
1. Szervezeti, személyzeti adatok
1.1. Kapcsolat, szervezet, vezetők
1.1.1. Elérhetőségi adatok
- Hivatalos név: SEFAG Erdészeti és Faipari Zártkörűen Működő Részvénytársaság
- Székhely: 7400 Kaposvár, Bajcsy-Zsilinszky u. 21.
- Postacím: 7401 Kaposvár Pf. 9
- Telefonszám: +36-82-505-100 (ügyelet: 6.00-20.00 óra között, munkanapokon)
- Központi elektronikus levélcím: titkarsag@sefag.hu
- A honlap URL-je: www.sefag.hu
Ügyfélszolgálat elérhetősége, vezetője, ügyfélfogadás rendje: Az adott közérdekű adat a szervnél nem áll rendelkezésre
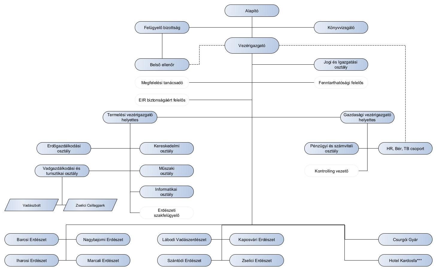
1.1.2. A szervezeti struktúra
https://sefag.hu/tajekoztatok/kozzetetel/sefag-zrt-szmsz-szervezeti-abra-20251001_1138.html
1.1.3. A szerv vezetői
Cégvezető: Fehér István vezérigazgató
e-mail: titkarsag@sefag.hu
web: www.sefag.hu
telefon: +36 82 505-100 (ügyelet: 6.00-20.00 óra között, munkanapokon)
1.2. A felügyelt költségvetési szervek
1.2.1. A szerv irányítása, felügyelete vagy ellenőrzése alatt álló, vagy alárendeltségében működő más közfeladatot ellátó szerv: Az adott közérdekű adat a szervnél nem áll rendelkezésre
1.3. Gazdálkodó szervezetek
1.3.1. A szerv tulajdonában álló vagy részvételével működő gazdálkodó szervezetek

1.4. Közalapítványok
1.4.1. A szerv által alapított közalapítványok:
Az adott közérdekű adat a szervnél nem áll rendelkezésre
1.5. Lapok
1.5.1. Lapok
|
A közfeladatot ellátó szerv által alapított lap neve
|
Szerkesztőség neve és elérhetősége
|
Kiadó neve és elérhetősége
|
Főszerkesztő neve
|
|
Erdőkerülő
|
SEFAG Erdészeti és Faipari Zrt. 7400 Kaposvár, Bajcsy-Zs. u. 21.
|
SEFAG Erdészeti és Faipari Zrt. 7400 Kaposvár, Bajcsy-Zs. u. 21.
|
Pintér Ottó
|
1.6. Felettes, felügyeleti, törvényességi ellenőrzést vagy felügyeletet gyakorló szerv
1.6.1. Felettes, felügyeleti, törvényességi ellenőrzést vagy felügyeletet gyakorló szerv
Az alapítói jogköröket az erdőről, az erdő védelméről és az erdőgazdálkodásról szóló 2009. évi XXXVII. törvény 9/A. § alapján az Agrárminiszter gyakorolja.
Székhely: 1055 Budapest, Kossuth Lajos tér 11.
Postai cím: Budapest 1860 Postafiók 1.
Telefonszám: +36-1-795-2000
Központi elektronikus levélcím: info@am.gov.hu
Ügyfélszolgálati Iroda:
Cím: 1052 Budapest, Apáczai Csere János u. 9.
E-mail: info@am.gov.hu
Levelezési cím: 1052 Budapest, Apáczai Csere János u. 9.
Telefonszám: +36 1 795-2532
Telefonos ügyfélszolgálat:
kedd: 13.00-16.00
péntek: 9.00-12.00
Telefonszám: +36 1 795-2532
1.7. Költségvetési szervek: Az adott közérdekű adat a szervnél nem áll rendelkezésre
2. Tevékenységre, működésre vonatkozó adatok
Cégjegyzékszám: 1410-300060
Rövidített elnevezés: SEFAG Zrt.
Székhely: 7400 Kaposvár, Bajcsy-Zsilinszky u. 21.
Cím: 7401 Kaposvár Pf. 9.
Adószám: 11227003-2-14
A SEFAG Erdészeti és Faipari Zrt. Magyarország egyik legnagyobb állami erdő- és legnagyobb vadgazdálkodója. Erdőgazdálkodásra jogosult kiemelt besorolású erdészeti szakirányító vállalkozás nyilvántartási száma: 100521. Működési területe: Somogy, Baranya, Zala, Veszprém, Tolna megye.
A SEFAG Zrt. EUTR technikai azonosító száma: AA0537746.
2.1. A szerv alaptevékenysége, feladat- és hatásköre
A közfeladatot ellátó szerv feladatát, hatáskörét és alaptevékenységét meghatározó, a szervre vonatkozó alapvető jogszabályok, közjogi szervezetszabályozó eszközök:
Szakmai jogszabályok:
Az erdőről, az erdő védelméről és az erdőgazdálkodásról szóló 2009. évi XXXVII. törvény
A vad védelméről, a vadgazdálkodásról, valamint a vadászatról szóló 1996. évi LV. törvény
A nemzeti vagyonról szóló 2011. évi CXCVI. törvény
Az állami vagyonról szóló 2007. évi CVI. törvény
A termőföld védelméről szóló 2007. évi CXXIX. törvény
Az államháztartásról szóló 2011. évi CXCV. törvény
A köztulajdonban álló gazdasági társaságok takarékosabb működéséről szóló 2009. évi CXXII. törvény
A természet védelméről szóló 1996. évi LIII. törvény
A környezet védelmének általános szabályairól szóló 1995. évi LIII. törvény
Az állatok védelméről és kíméletéről szóló 1998. évi XXVIII. törvény
Az erdőről, az erdő védelméről és az erdőgazdálkodásról szóló 2009. évi XXXVII. törvény végrehajtásáról szóló (61/2017. (XII. 21.) FM rendelet
A vad védelméről, a vadgazdálkodásról, valamint a vadászatról szóló 1996. évi LV. törvény végrehajtásának szabályairól szóló 79/2004. (V. 4.) FVM rendelet
275/2004. (X. 8.) Korm. rendelet az európai közösségi jelentőségű természetvédelmi rendeltetésű területekről
Egyéb jogszabályok:
Polgári Törvénykönyvről szóló 2013. évi V. törvény
2012. évi I. törvény a munka törvénykönyvéről
2000. évi C. törvény a számvitelről
2011. évi CXII. törvény az információs önrendelkezési jogról és az információszabadságról
2023. évi XXV. törvény a panaszokról, a közérdekű bejelentésekről, valamint a visszaélések bejelentésével összefüggő szabályokról
2023. évi CVIII. törvény a fenntartható finanszírozás és az egységes vállalati felelősségvállalás ösztönzését szolgáló környezettudatos, társadalmi és szociális szempontokat is figyelembe vevő, vállalati társadalmi felelősségvállalás szabályairól és azzal összefüggő egyéb törvények módosításáról
2024. évi LXIX. törvény Magyarország kiberbiztonságáról
SZMSZ:
https://sefag.hu/tajekoztatok/kozzetetel/sefag-zrt-szmsz-20251001_1137.html
Hatásköri jegyzék:
https://sefag.hu/tajekoztatok/kozzetetel/hataskori-jegyzek-20251001_1139.html
Adatvédelmi és adatbiztonsági szabályzat:
https://sefag.hu/tarsasag/altalanos-informaciok/kozerdeku-szabalyzatok/adatvedelmi-es-adatbiztonsagi-szabalyzat-20250701_1111.html
Munkáltatói visszaélés bejelentési szabályzat (szabályzat, adatvédelmi tájékoztató, bejelentő tájékoztatása, visszaélés bejelentés formanyomtatvány):
https://sefag.hu/tarsasag/altalanos-informaciok/kozerdeku-szabalyzatok/munkaltatoi-visszaeles-bejelentesi-szabalyzat-es-mellekletei_979.html
Az országos illetékességű szervek, valamint a fővárosi és megyei kormányhivatal esetében a közfeladatot ellátó szerv feladatáról, tevékenységéről szóló tájékoztató szövege magyar és angol nyelven: Az adott közérdekű adat a szervnél nem áll rendelkezésre
A helyi önkormányzat önként vállalt feladatainak felsorolása és részletes leírása: Az adott közérdekű adat a szervnél nem áll rendelkezésre
2.2. A hatósági ügyek intézésének rendjével kapcsolatos adatok: Az adott közérdekű adat a szervnél nem áll rendelkezésre
2.3. Közszolgáltatások: Az adott közérdekű adat a szervnél nem áll rendelkezésre
2.4. A szerv nyilvántartásai:Az adott közérdekű adat a szervnél nem áll rendelkezésre
2.5. Nyilvános kiadványok: Az adott közérdekű adat a szervnél nem áll rendelkezésre
2.6. Döntéshozatal, ülések: Az adott közérdekű adat a szervnél nem áll rendelkezésre
2.7. A szerv döntései, koncepciók, tervezetek, javaslatok:Az adott közérdekű adat a szervnél nem áll rendelkezésre
2.8. Pályázatok
A közfeladatot ellátó szerv által kiírt pályázatok szakmai leírása, azok eredményei és indoklásuk
https://sefag.hu/tajekoztatok/ajanlatteteli-felhivasok
2.9. Hirdetmények
A közfeladatot ellátó szerv által közzétett hirdetmények, közlemények
https://sefag.hu/kozonsegkapcsolat/letoltheto-anyagok
https://sefag.hu/tajekoztatok/ajanlatteteli-felhivasok
2.10. Közérdekű adatok igénylése
A közérdekű adatok megismerésére irányuló igények intézésének rendje:
A közérdekű adatok megismerésére irányuló igények tekintetében illetékes szervezeti egység neve: SEFAG Erdészeti és Faipari Zrt.
A közérdekű adatok megismerésére irányuló igények tekintetében illetékes szervezeti egység elérhetősége:
7400 Kaposvár, Bajcsy-Zs. u. 21.
Telefonszám: + 36 82 505 100
E-mail cím: titkarsag@sefag.hu
Az adatvédelmi felelős: L-Tender Adatvédelmi és Információbiztonsági Szolgáltatások Zrt. (levelezési cím/központi ügyintézés helye: 3066 Kutasó, Toldi u. 4.; székhely: 9111 Tényő, Munkás utca 26.; cégjegyzék száma: 08-10-001953; adószáma: 27929560-2-08)
Az információs jogokkal foglalkozó személy neve: Szakáné dr. Burányi Mária jogi és igazgatási osztályvezető. Információszabadság szabályzat:https://sefag.hu/tarsasag/altalanos-informaciok/kozerdeku-szabalyzatok/informacioszabadsag_szabalyzat_20180525_639.html A SEFAG Zrt. kezelésében lévő közérdekű adatok felhasználására, hasznosítására vonatkozó általános szerződési feltételek:
A SEFAG Zrt. a közérdekű adatok felhasználására, hasznosítására vonatkozó általános szerződési feltételeket nem határozott meg.
Azon közérdekű adatok hasznosítására irányuló szerződések listája, amelyekben a közfeladatot ellátó szerv az egyik szerződő fél:
A SEFAG Zrt.-nél nincs ilyen szerződés.
A közfeladatot ellátó szerv kezelésében lévő közérdekű adatok felhasználására, hasznosítására vonatkozó általános szerződési feltételek: Az adott közérdekű adat a szervnél nem áll rendelkezésre
Azon közérdekű adatok hasznosítására irányuló szerződések listája, amelyekben a közfeladatot ellátó szerv az egyik szerződő fél:
Az adott közérdekű adat a szervnél nem áll rendelkezésre
A közérdekű adatokkal kapcsolatos kötelező statisztikai adatszolgáltatás adott szervre vonatkozó adatai:
https://sefag.hu/kozonsegkapcsolat/letoltheto-anyagok/a-kozerdeku-adatokkal-kapcsolatos-kotelezo-statisztikai-adatszolgaltatas-adott-szervre-vonatkozo-adatai-2024_1061.html
2.11. Közzétételi listák
2.11.1. Különös közzétételi lista
https://sefag.hu/tajekoztatok/kozzetetel
2.11.2. Egyedi közzétételi lista
https://sefag.hu/tajekoztatok/kozzetetel
2.12. Közadatok újrahasznosítása
2.12.1. A közfeladatot ellátó szerv kezelésében levő, a közadatok újrahasznosításáról szóló törvény szerint újrahasznosítás céljára elérhető kulturális közadatok listája a rendelkezésre álló formátumok megjelölésével, valamint a közfeladatot ellátó szerv kezelésében levő, a közadatok újrahasznosításáról szóló törvény szerint újrahasznosítható közadat típusokról való tájékoztatás, a rendelkezésre álló formátumok megjelölésével: Az adott közérdekű adat a szervnél nem áll rendelkezésre
2.12.2. A fentiek szerinti közadatok és kulturális közadatok újrahasznosítására vonatkozó általános szerződési feltételek elektronikusan szerkeszthető változata: Az adott közérdekű adat a szervnél nem áll rendelkezésre
2.12.3. A fentiek szerinti közadatok és kulturális közadatok újrahasznosítás céljából történő rendelkezésre bocsátásáért fizetendő díjak általános jegyzéke, a díjszámítás alapját képező tényezőkkel együttesen: Az adott közérdekű adat a szervnél nem áll rendelkezésre
2.12.4. A közadatok újrahasznosításáról szóló törvény szerinti jogorvoslati tájékoztatás: Az adott közérdekű adat a szervnél nem áll rendelkezésre
2.12.5. A közfeladatot ellátó szerv által megkötött, a közadatok újrahasznosításáról szóló törvény szerint kötött kizárólagos jogot biztosító megállapodások szerződő feleinek megjelölése, a kizárólagosság időtartamának, tárgyának, valamint a megállapodás egyéb lényeges elemeinek megjelölése: Az adott közérdekű adat a szervnél nem áll rendelkezésre
2.12.6. A közfeladatot ellátó szerv által kötött, a közadatok újrahasznosításáról szóló törvény szerint a kulturális közadatok digitalizálására kizárólagos jogot biztosító megállapodások szövege: Az adott közérdekű adat a szervnél nem áll rendelkezésre
2.12.7. A közadatok újrahasznosításáról szóló törvény szerinti azon jogszabály, közjogi szervezetszabályozó eszköz, közszolgáltatási szerződés vagy más kötelező erővel bíró dokumentum (vagy az annak elérhetőségére mutató hivatkozás), amely az újrahasznosítás céljából rendelkezésre bocsátható közadat gyűjtésével, előállításával, feldolgozásával és terjesztésével összefüggő költségek jelentős részének saját bevételből való fedezését írja elő a közfeladatot ellátó szerv részére: Az adott közérdekű adat a szervnél nem áll rendelkezésre
3. Gazdálkodási adatok
3.1. A működés törvényessége, ellenőrzések
3.1.1. Vizsgálatok, ellenőrzések listája
|
Ellenőrző szerv megnevezése
|
Ellenőrzés témája/tárgyköre
|
Ellenőrzés megindulása
|
Ellenőrzés státusza
|
|
Az adott közérdekű adat a szervnél nem áll rendelkezésre.
|
|
|
|
3.1.2. Az Állami Számvevőszék ellenőrzései
Az adott közérdekű adat a szervnél nem áll rendelkezésre
3.1.3. Egyéb ellenőrzések, vizsgálatok
Az adott közérdekű adat a szervnél nem áll rendelkezésre
3.1.4. A működés eredményessége, teljesítmény
Erdőgazdálkodási tájékoztatók:
https://sefag.hu/tarsasag/erdogazdalkodas
3.1.5. Működési statisztika: Az adott közérdekű adat a szervnél nem áll rendelkezésre
3.2. Költségvetések, beszámolók
3.2.1. Éves költségvetések: Az adott közérdekű adat a szervnél nem áll rendelkezésre
3.2.2. Számviteli beszámolók
https://e-beszamolo.im.gov.hu/oldal/kezdolap
3.2.3. A költségvetés végrehajtása: Az adott közérdekű adat a szervnél nem áll rendelkezésre
3.3. Működés
3.3.1. A foglalkoztatottak
https://sefag.hu/tajekoztatok/kozzetetel/sefag-zrt-foglalkoztatottak-letszama-es-juttatasai-2025-ii-negyedev_1128.html
https://sefag.hu/tajekoztatok/kozzetetel/szemelyek-kozzetetele-2025-julius-13-tol_1126.html
3.3.2. Támogatások: Az adott közérdekű adat a szervnél nem áll rendelkezésre
3.3.3. Szerződések
https://sefag.hu/tajekoztatok/kozzetetel
3.3.4. Koncessziók: Az adott közérdekű adat a szervnél nem áll rendelkezésre
3.3.5. Egyéb kifizetések
A közfeladatot ellátó szerv által nem alapfeladatai ellátására (így különösen egyesület támogatására, foglalkoztatottai szakmai és munkavállalói érdek-képviseleti szervei számára, foglalkoztatottjai, ellátottjai oktatási, kulturális és sporttevékenységet segítő szervezet támogatására, alapítványok által ellátott feladatokkal összefüggő kifizetésre) fordított, ötmillió forintot meghaladó kifizetések címzettjei:
Magyar Természetjáró Szövetség 1065 Budapest, Bajcsy-Zsilinszky u.31.
3.3.6. Európai Unió által támogatott fejlesztések
https://www.desedakalanderdo.hu/
https://sefag.hu/tajekoztatok/erdogazdalkodasi-potencial-2018
http://projekt.mtsz.org/ginop-somogy.html
https://sefag.hu/tajekoztatok/life2017
https://sefag.hu/tajekoztatok/tisztitsuk-meg-az-orszagot-program
https://zselicicsillagpark.hu/
https://e-tananyag.sefag.hu/
Szerződések:
https://sefag.hu/tajekoztatok/europai-unios-palyazatok
3.3.7. Közbeszerzés
https://sefag.hu/tajekoztatok/kozbeszerzesekkel-kapcsolatos-tajekoztatok